L'atelier MSX Audio expander Music module 1.3

Hello
Je cherchais a upgrader ma cartouche mais quand je vois le prix 60€ +10€ de port , je grince des dents
Quelqu un a t il un shema que je puisse refaire un pcb sur mesure?
Comme toujour je vous en ferais profiter
Edité par
MSXlegend
Le 16/08/2024 à 11h29
Je cherchais a upgrader ma cartouche mais quand je vois le prix 60€ +10€ de port , je grince des dents
Quelqu un a t il un shema que je puisse refaire un pcb sur mesure?
Comme toujour je vous en ferais profiter

Mon Github -> github.com/msxlegend
challenge 2013 -> neodream MSX 2013
Concepteur du -> KCX Bluetooth transmitter
Demo Terminator2 T2.zip

j'ai des PCB si tu veux pour le schema ??? mais ca as jamais marché soit la rom soit la RAM



TURBO-R FS-A1ST 512/128ko MSX2+ NMS 8250 F4 /Fix Audio /Ram 1/4Mb VDP9958 VRAM 192ko 2FDD SANYO WAVY PHC35J MSX2 NMS 8280 Ram 4Mb VDP9938 VRAM 192ko 2FDD NMS 8250 128/128ko 2FDD VG8235/39 128/128ko 1FDD SONY HB-F700D MSX1 MC810 32/16k VG 8020 64k HB75F 64k HX-22 64k RS232/ CX5M 32k HB501F EXT : My Exp 4X/[b] MegaFlashSCC 512ko/BERT R2/BEER CF/SUNRISE 2CF/FUNRICE V2.01/MAXIOL/MEGASCSI HDD-CD/SDMSX 1SD/FMPAC SRAM/NMS1205+1160/RS 232 Harukaze/GR8NET/DOS2/ HOMER V2 RAM512ko/Floppy Pack/MAXduino/ROM1664/FM Pak /GR8NET /AMIGA/ PC/ RaspB Pi(B) / ARDUINO

Oh tu t es deja penché dessus ? 
Comment t es tu procuré le shema?
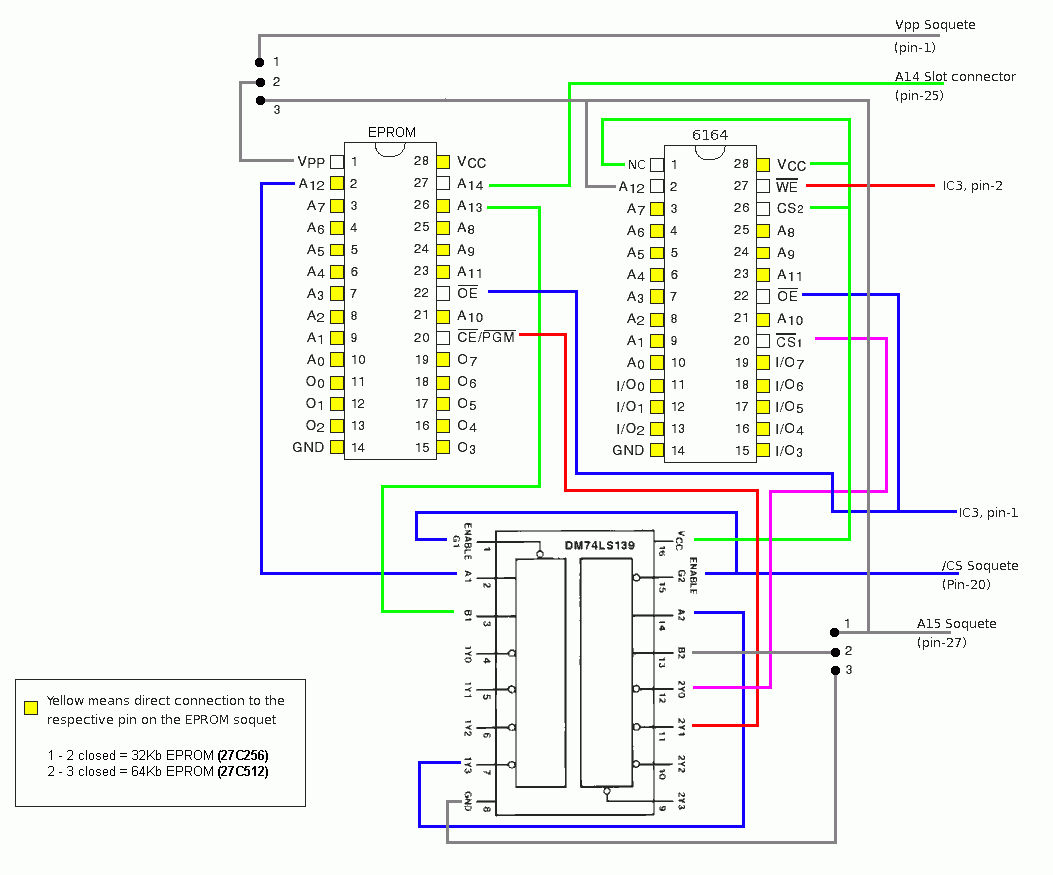
edit: avec ton shema Jai trouvė ca!!
https://www.msxpro.com/mm_pcb_upgrade.html
merci, je regarde Edité par MSXlegend Le 16/08/2024 à 21h57

Comment t es tu procuré le shema?
edit: avec ton shema Jai trouvė ca!!
https://www.msxpro.com/mm_pcb_upgrade.html
merci, je regarde Edité par MSXlegend Le 16/08/2024 à 21h57
Mon Github -> github.com/msxlegend
challenge 2013 -> neodream MSX 2013
Concepteur du -> KCX Bluetooth transmitter
Demo Terminator2 T2.zip

MSXlegend :
edit: Jai trouvė ca!!
https://www.msxpro.com/mm_pcb_upgrade.html
https://www.msxpro.com/mm_pcb_upgrade.html
c'était déjà la et tu avais même participé

https://msxvillage.fr/forum/topic-749-2+resolu-music-module-to-msx-audio.php
sinon je dois avoir un PCB en stock, au cas ou Edité par popolon Le 16/08/2024 à 21h54
site en Français sur la musique MSX

ah mais oui, j avais zappé !! 
mais comme il n y a pas de retour, je vais me pencher dessus , ma derniere semaine de vacance !!
Ouai si tu remet la main dessus
tu sais ou j'habite hein
Edité par
MSXlegend
Le 16/08/2024 à 22h21

mais comme il n y a pas de retour, je vais me pencher dessus , ma derniere semaine de vacance !!
popolon :
sinon je dois avoir un PCB en stock, au cas ou
Ouai si tu remet la main dessus

tu sais ou j'habite hein


Mon Github -> github.com/msxlegend
challenge 2013 -> neodream MSX 2013
Concepteur du -> KCX Bluetooth transmitter
Demo Terminator2 T2.zip

Bastion Rebel :
j'ai des PCB si tu veux pour le schema ??? mais ca as jamais marché soit la rom soit la RAM




Ca ne sera pas tout de suite mais je vais en faire, et si ca fonctionne je testerais tes puces !! Edité par MSXlegend Le 18/08/2024 à 00h48
Mon Github -> github.com/msxlegend
challenge 2013 -> neodream MSX 2013
Concepteur du -> KCX Bluetooth transmitter
Demo Terminator2 T2.zip
Répondre
Vous n'êtes pas autorisé à écrire dans cette catégorie