Le Marché Rch cache port cartouche arrière philis nms 8245 Cache arrière philips 8245

Reprise du message précédent
mais je ne savais meme pas qu'il y avait une trappe a l arriere
apres j'ai rencontré quelqu un qui m a expliqué, et j ai fait sans le guide cartouche

qui n'a pas inséré de cartouche SCC dans le slot 2 a chaud. Je m'en suis bien sortie, j'ai cramé un VDP une fois, et une autre fois, j'ai grillé la SCC du jeu Contra a un pote qui m'en veux toujour je crois


Mon Github -> github.com/msxlegend
challenge 2013 -> neodream MSX 2013
Concepteur du -> KCX Bluetooth transmitter
Demo Terminator2 T2.zip
MSXlegend :
je l'ai fait, il y a une erreur de cotation, la cartouche ne rentre pas a cause d'une erreur de 3mm a l'interieur
mais si je peux le reparer, je veux bien lui fournir !!
Head_Over_Heels :
J'ai trouvé ça à imprimer en 3D
https://cults3d.com/en/3d-model/gadget/msx-vg8235-nms8245-rear-socket
https://cults3d.com/en/3d-model/gadget/msx-vg8235-nms8245-rear-socket
je l'ai fait, il y a une erreur de cotation, la cartouche ne rentre pas a cause d'une erreur de 3mm a l'interieur
mais si je peux le reparer, je veux bien lui fournir !!
Tu confirmes que le modèle 3D n'est pas bon avant que j'achète une impression chez un mec ?

je viens de verifier la v2 et je te confirme qu'il y a bien un probleme, la cartouche ne va pas jusqu'au bout. j'ai tenté une correction sur blender, mais il faudra un cobaye pour tester.
je t envoi le lien de ma version dans un autre post Edité par MSXlegend Le 07/08/2025 à 17h44
je t envoi le lien de ma version dans un autre post Edité par MSXlegend Le 07/08/2025 à 17h44
Mon Github -> github.com/msxlegend
challenge 2013 -> neodream MSX 2013
Concepteur du -> KCX Bluetooth transmitter
Demo Terminator2 T2.zip

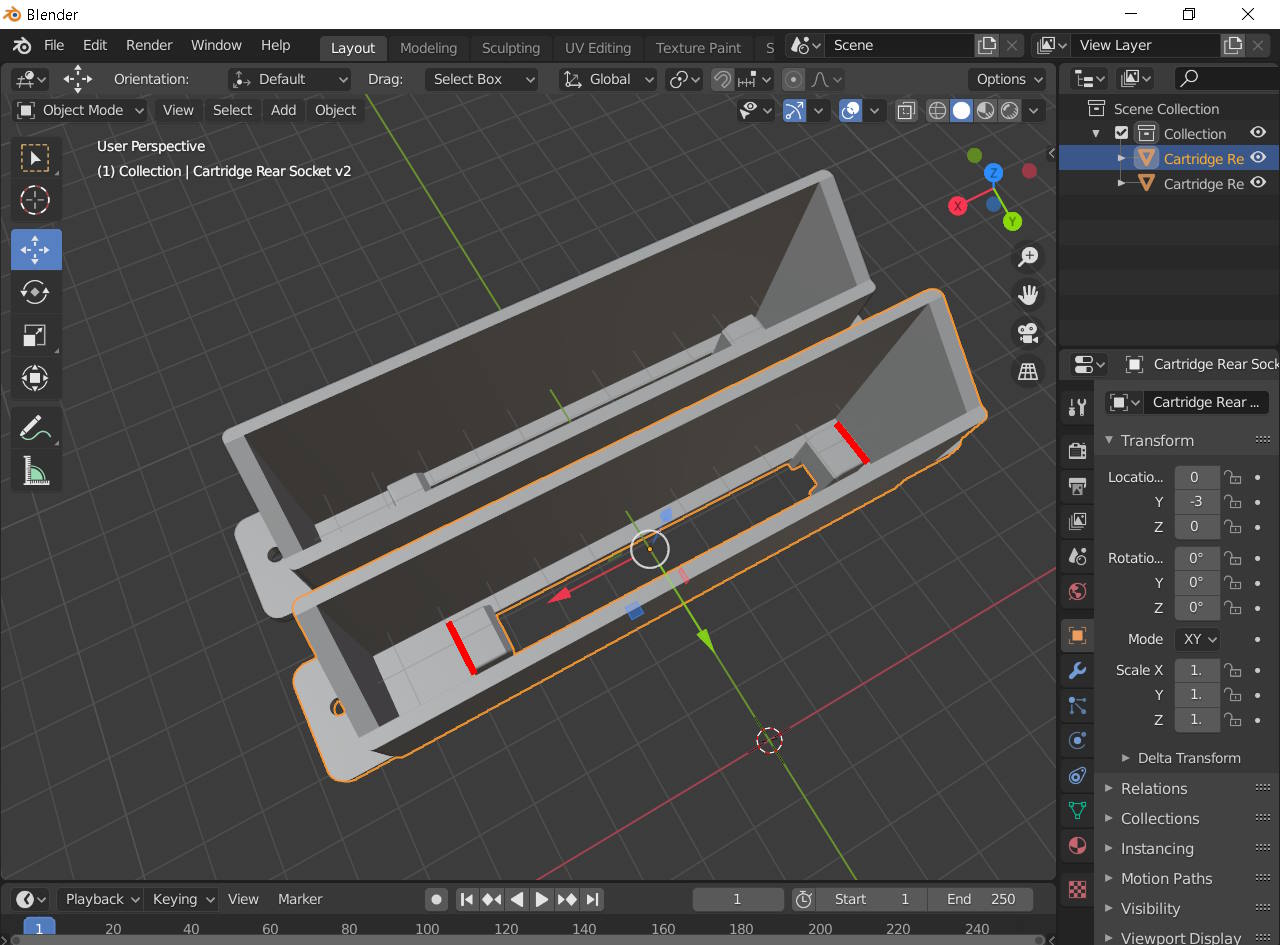
Sur la premiere photo: le slot en haut la v2 qui a un defaut et en dessous la v3 reajusté avec blender

on se rend mieux compte en 3D ou est le probleme
(En rouge, le 1,5mm en trop)

voici la version fixé par votre aimable serviteur
Cartridge_Rear_Socket_v3 fixé a tester (MSXLegend).rar
si tu le fait imprimer chez un mec, assure toi qu'il l'imprime dans ce sens la !!
Edité par
MSXlegend
Le 08/08/2025 à 12h24

on se rend mieux compte en 3D ou est le probleme
(En rouge, le 1,5mm en trop)

voici la version fixé par votre aimable serviteur

Cartridge_Rear_Socket_v3 fixé a tester (MSXLegend).rar
Head_Over_Heels :
Tu confirmes que le modèle 3D n'est pas bon avant que j'achète une impression chez un mec ?
Tu confirmes que le modèle 3D n'est pas bon avant que j'achète une impression chez un mec ?
si tu le fait imprimer chez un mec, assure toi qu'il l'imprime dans ce sens la !!

Mon Github -> github.com/msxlegend
challenge 2013 -> neodream MSX 2013
Concepteur du -> KCX Bluetooth transmitter
Demo Terminator2 T2.zip

et pour finir, si tu t imprime la V2, tu as toujour la possibilité de faire sauter l'ergo sur la photo !!

Je viens de le faire sur la mienne et maintenant ça passe meme si ça frotte legerement de l autre coté (limer un peu)
Edité par
MSXlegend
Le 07/08/2025 à 17h42

Je viens de le faire sur la mienne et maintenant ça passe meme si ça frotte legerement de l autre coté (limer un peu)

Mon Github -> github.com/msxlegend
challenge 2013 -> neodream MSX 2013
Concepteur du -> KCX Bluetooth transmitter
Demo Terminator2 T2.zip
Répondre
Vous n'êtes pas autorisé à écrire dans cette catégorie